



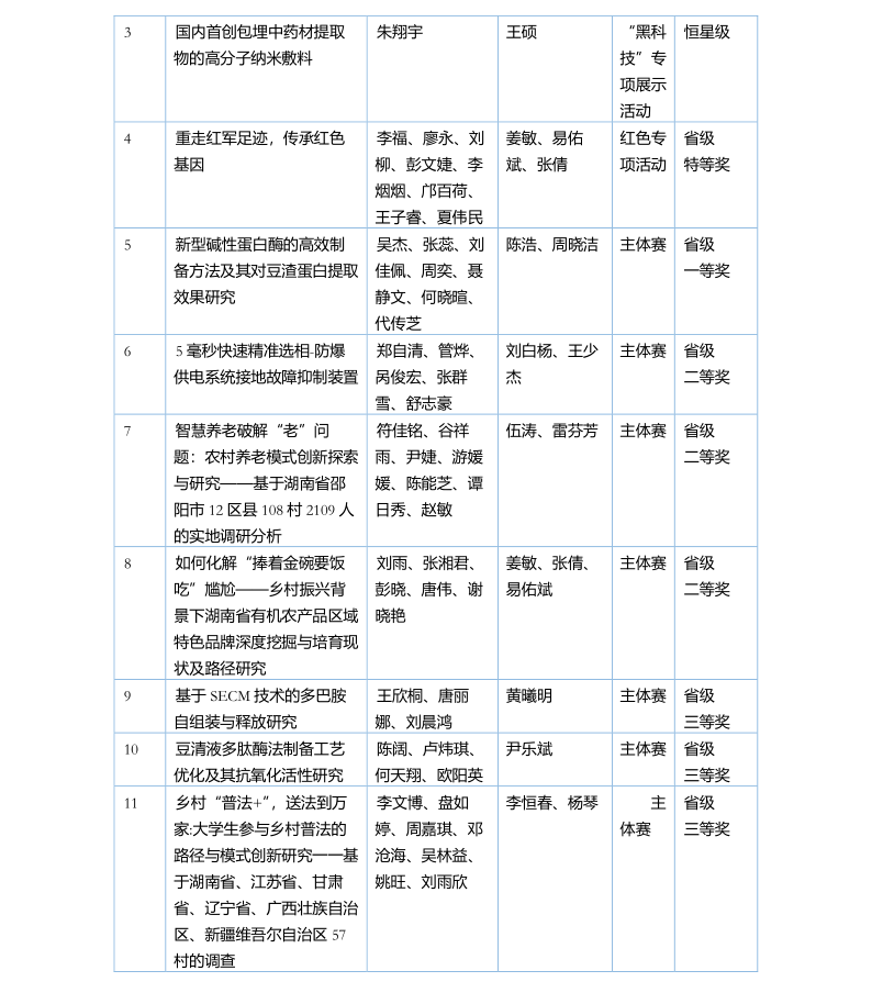
近日,由共青团中央、中国科协、教育部、中国社会科学院、全国学联、贵州省政府共同主办的第十八届“挑战杯”全国大学生课外学术科技作品竞赛在贵州大学举办。我校推报的主体赛作品获全国三等奖1项,红色专项赛作品获全国三等奖1项,“黑科技”专项赛展示活动获恒星级(一等奖)1项,省赛获红色专项特等奖1项、三等奖1项,主题赛一等奖1项、二等奖3项、三等奖6项,优秀指导老师2人,优秀工作者1人,学校获省级“优秀组织奖”,总获奖数量为参加该类赛事以来历史最高,实现了10项参赛作品获奖大满贯。
我校自今年3月启动以来,学校高度重视,校团委作为“挑战杯”系列竞赛牵头单位,认真组织,先后20余次深入院系团总支、导师实验室,开展宣传动员,分校、院两级开展赛事专项培训。学院在推荐作品参加校赛前认真举办院级赛事,再严格按照产、学、研深度融合的要求择优推荐作品参加校赛。赛事共吸引2040余名学生、80余名教师直接参与,校赛参赛作品达114项。校团委邀请校内外学界、业界专家担任校赛评委,组织公开答辩和现场展示,推荐校赛获奖高等次作品参加省赛。
据悉,“挑战杯”竞赛以“崇尚科学、追求真知、勤奋学习、锐意创新、迎接挑战”为宗旨,是共青团服务大学生科技创新的重要载体,被誉为当代大学生科技创新的“奥林匹克”盛会。本届“挑战杯”竞赛聚焦科技强国战略部署,提升育人实效,搭建了由主体赛、“揭榜挂帅”专项赛、红色专项活动、“黑科技”展示活动有机组成的“1+1+2”赛事整体架构,吸引到全国2000多所高校、40余万作品、250多万学生参赛。
(黄胜兰 徐顺)


